Browse Categories
Jackets
T-shirts
Handbags
Accessories
Cosmetics
Dresses
Jumpsuits
Your cart
3
Growers cider
Brief description
$12
Fresh grapes
Brief description
$8
Heinz tomato ketchup
Brief description
$5
Total (USD)
$20
Continue to Checkout
INDEX
Menu
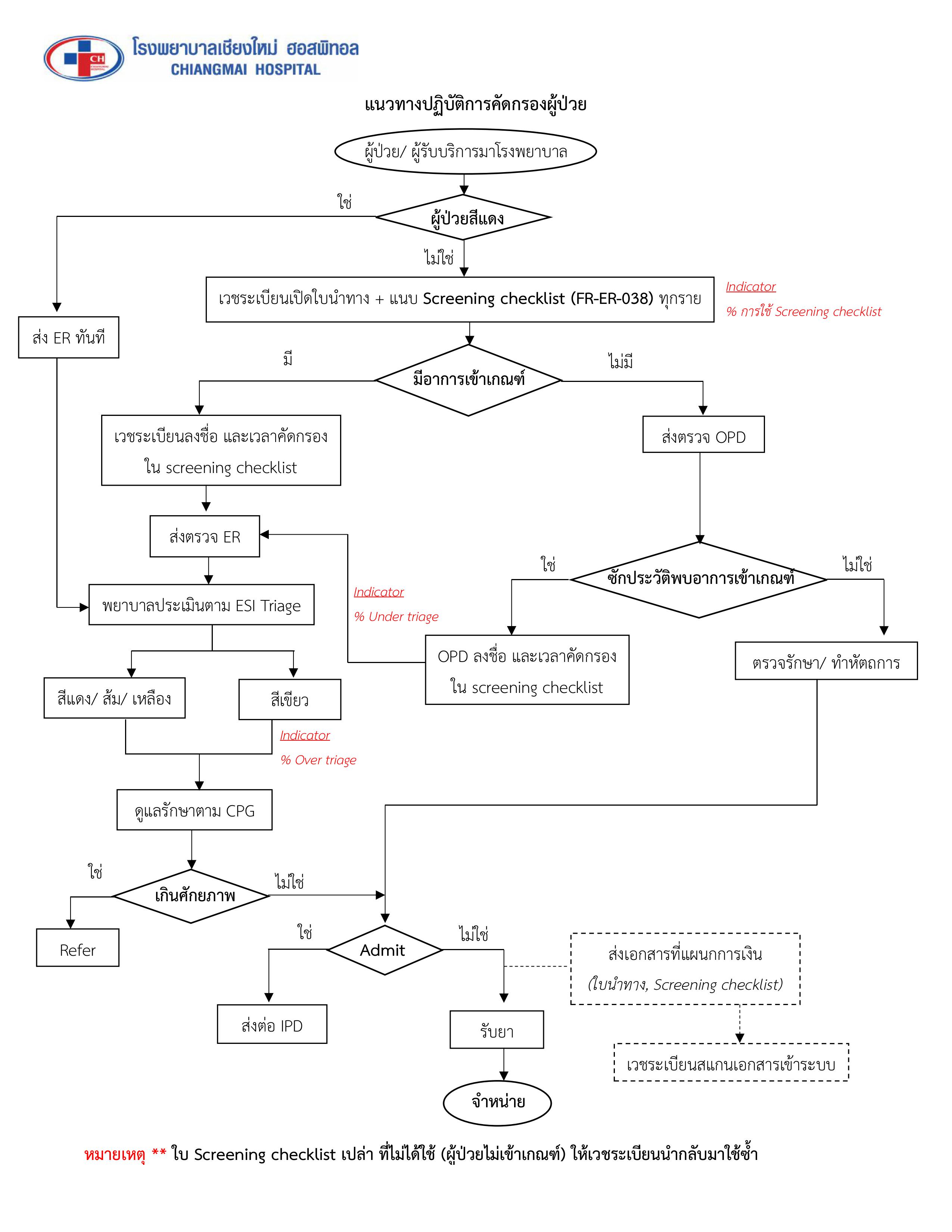
แนวทางการคัดกรองผู้ป่วย
อ่านและทำความเข้าใจเอกสารแล้ว [
2
] คน
ข้าพเจ้าได้อ่านและรับทราบรายละเอียดของเอกสารแล้ว
คำนำหน้าชื่อ
ชื่อ
นามสกุล
แผนก
ฝ่าย
ตำแหน่ง